主 页
|
English
本 科 招 生 网
|
校 友 网
开云足球首页官网下载
首页
部门概况
部门动态
重要活动
会议纪要
在线服务
下载专区
学习指导
信息公开
规章制度
公告通知
重要文件
生活常识
妇委会
上戏主页
|
院系网
|
招生网
|
校友网
当前位置:
首页
信息公开
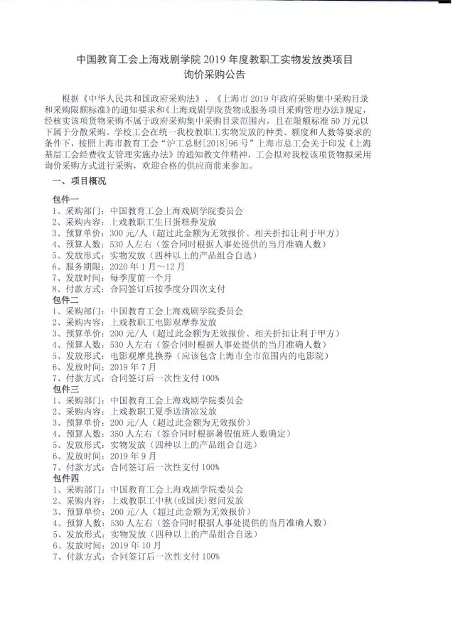
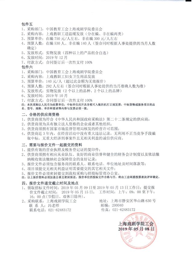
中国教育工会开云足球首页官网下载委员会2019年度教职工实物发放类项目询价采购公告
[返回]
部门动态
01-02
工会举行2023年退休教职工...
10-27
开云足球首页官网下载2023教职工秋...
05-24
开云足球首页官网下载“面对面”系...
公告通知
上海市三八红旗手(集体)候选人...
“四季恋歌·再次遇见爱”——2020...
关于转发羽毛球俱乐部等级联赛的...
map